The Southeast Asian refugee movement: Historical documents
In 1975, Canada’s largest reception and resettlement of refugees began. From then through to 1999, close to 130,000 Southeast Asian refugees, including some 60,000 in 1979-80 alone, came to Canada from Viet Nam, Cambodia and Laos.
The following are some links to documents of interest for those who wish to know more about the movement.
A Chronology of the Indochinese Refugee Movement 1975-80
Fact Sheet: Glossary Some of the terms in use during the processing of the Indochinese refugees.
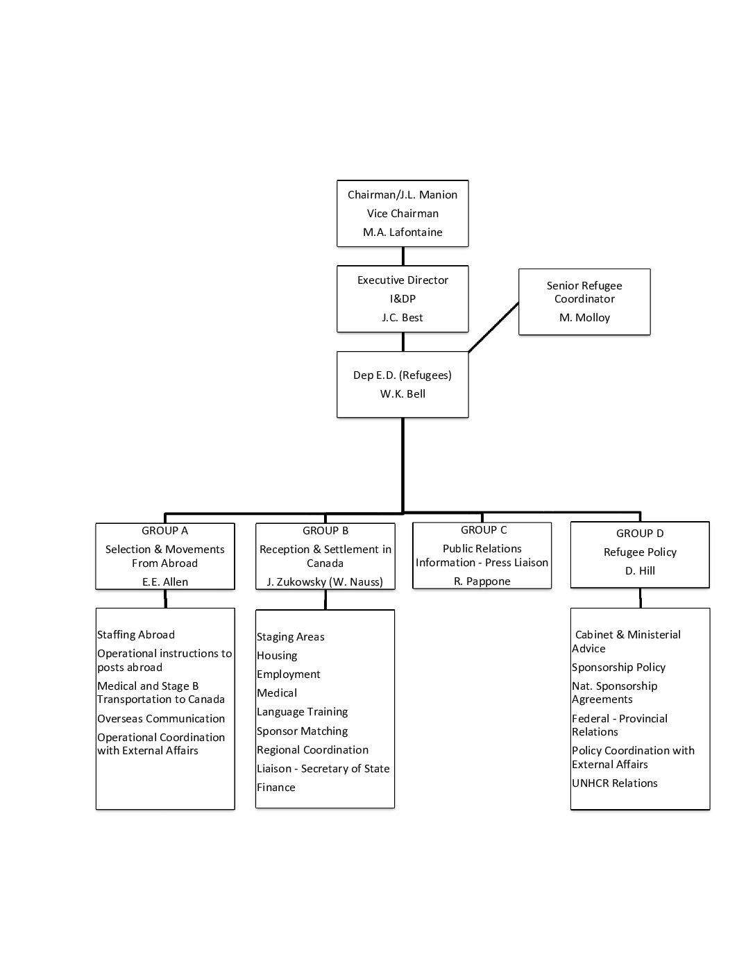
Headquarters management structure for the movement In July 1979, Jack Manion, Deputy Minister of the then Canada Employment and Immigration Commission, set up and chaired a special task force chaired by the Executive Director, Cal Best, to manage and coordinate all aspects of the Indochinese refugee operation. It had units responsible for overseas selection and transportation, reception and settlement, communications and media relations, policy, and overall coordination. The following chart illustrates the organization of the Indochinese Refugee Task Force.
Guidance the immigration department provided in 1978 on how it and civil society could respond to the early wave of ‘Small Boat Escapees’. In January 1978, the Government announced a program to receive up to 50 families per month of ‘Small Boat Escapees’. This document outlines the assistance these people would receive from the government. It also lays out how Canadians could help these refugees.
Information for Sponsors and Families regarding the Unaccompanied Indo-Chinese Minor Refugee Program. The linked document describes in detail the 1978 agreement between the governments of Canada and Ontario for the sponsorship and care of Southeast Asian minors admitted into Canada as refugees. The program – which ran in 1978 and 1979, also saw minors settled in Quebec, Newfoundland and British Columbia for a total of 388 children.
Regulations for the Indochinese refugee movement The regulation provides federal visa officers the authority to select Indochinese refugees using criteria different from those applied to Convention Refugee applicants.
A brief explanation of the government’s then-new (1978) refugee sponsorship program: The new private refugee sponsorship program was announced in January 1978. Following public consultations, these instructions were issued to inform potential sponsors about how they could help refugees. New instructions were issued as the sponsorship program took off in July 1979.
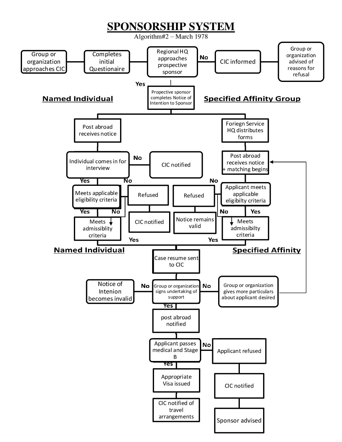
This chart shows how a private sponsorship case was processed in Canada and overseas. This shows the steps in processing a privately sponsored refugee case both in Canada and abroad, from the first contact with immigration officials until a refugee has travel arrangements to Canada or has to be refused. The process was modified in May 1979 to factor in the new Destination Matching Centres that matched accepted refugees with potential sponsors in Canada who did not have a particular refugee in mind to support.
This example of a UNHCR ID card was issued to a refugee who spent some time in the Pulau Bidong refugee camp in Malaysia before coming to Canada.
This ‘Canadian Immigration Record and Visa‘ was issued to a refugee from VietNam by the Canadian visa office in Singapore in 1979. The gentleman then received ‘permanent resident’ status at the special Reception Centre, Canadian Forces Base – Griesbach, Edmonton. He then traveled to a town in Saskatchewan based on a group sponsorship. We thank the family for allowing us to add this visa to our online collection of material documenting the movement of the Indochinese refugees to Canada.
“Notification of Arrival Telex” Here are instructions on how to complete a Notification of Arrival Telex sent by the visa offices in Southeast Asia to alert immigration authorities in Canada about refugees soon to arrive in Canada by chartered aircraft. This information was used to initiate the process of matching arriving refugees with Canadian sponsors.
The Berlin Airlift and Matching Refugees and Sponsors By August 1979, the wave of sponsorships received from concerned Canadians for Indochinese refugees (1,420 sponsorships for 8,263 refugees in August alone) threatened to swamp the new matching system and disappoint thousands of sponsors. Matching refugees with sponsors was happening in the wrong place – at the visa offices in Southeast Asia and at the wrong time – before the refugees had completed all their formalities and were ready to travel. The Refugee Task Force asked Ian Thomson, a foreign service officer with a flair for systems analysis, to come up with a solution, and Ian found inspiration in the management of the Berlin Airlift forty years before.
Promise of visa letter Example of letter issued to facilitate visa applications of sponsored Vietnamese refugees Canadian visa officials couldn’t contact around the time of Saigon’s fall.
Indochinese Refugee Newsletter – In July, 1979, just before announcing Canada would accept 50,000 refugees, Immigration Minister Ron Atkey launched a newsletter informing Canadian refugee sponsors of the latest developments. Martha Nixon, a Indochinese Refugee Task Force member, has skillfully summarized the newsletters. The newsletters were preserved by Rene Pappone who headed the Task Force’s Communications unit. Complete Summary of the Employment and Immigration Indochinese Refugee Newsletters
Indochinese Refugees: The Canadian Response 1979 and 1980: Part one and part two of the government’s report on the first two years of the Indochinese movement analyze the movement from several different perspectives.
Part 1 – Narrative about the movement 1979-80
Part 2 – Statistics about the movement 1979-80
Posted with the permission of Citizenship and Immigration Canada.
Impact of the Indochinese refugees by province – This chart was prepared for Immigration Minister Lloyd Axworthy in planning the 1981 Annual Refugee Plan just as the 1979-80 Indochinese movement wound down. It reflected federal consultations with provincial governments, Refugee Liaison Officers, and organizations providing direct services to sponsors, government-assisted refugees, and privately sponsored refugees. (Source LAC RG76 Vol.1836, File 8700-1-Pt. 3. Memo to Axworthy September 4, 1980)
UNHCR Calendar: This UNHCR calendar was given to the Canadian Immigration Historical Society by retired Canadian Visa officer, David Ritchie. He purchased it while visiting the Galang, Indonesia refugee camp. By late 1980, the population was at its peak of 44,000. The camp had its own logo, interviewing areas, UN and Indonesian offices, language labs, a library, a hair salon, a gymnasium, a Buddhist Temple, a Roman Catholic Church, and canteens for refugees and visitors alike. Each month features a ball-point pen sketch of part of the camp which were drawn by Mr. Duong Xuan Phuong, a Vietnamese refugee in the camp.Cover art | Back cover | January (1.4 MB) | February (1.4 MB) | March (1.4 MB) | April (1.4 MB) | May (1.4 MB) | June (1.4 MB) | July (1.4 MB) August (1.4 MB) | September (1.4 MB) | October (1.4 MB) | November (1.4 MB) | December (1.4 MB)
